:
(0433)2732325
:
ydrwxy@ybu.edu.cn
首页
学院概况
学院简介
学院领导
组织机构
党建工作
党建动态
组织设置
党建规章制度
机构设置
管理机构
学院党委办公室
学院行政办公室
教学科研办公室
学生工作办公室
团委办公室
工会
关心下一代工作委员会
教学机构
历史学专业
社会学专业
国际政治专业
行政管理专业
师资队伍
在职教师
历史学专业
社会学专业
国际政治专业
行政管理专业
硕士研究生导师
世界史
学科教学(历史)
民族学
马克思主义民族理论与政策
中国少数民族史
政治学
公共管理
博士研究生导师
世界史
民族学
教育教学
本科生培养
教务信息
培养方案
实践教学
研究生培养
学科方向
培养目标
优势特色
科学研究
科研机构
女性研究中心
审核评估专栏
校发文件
院发文件
工作动态
通知公告
首页
通知公告
正文
首页
学院新闻
通知公告
教学科研
学团活动
专题聚焦
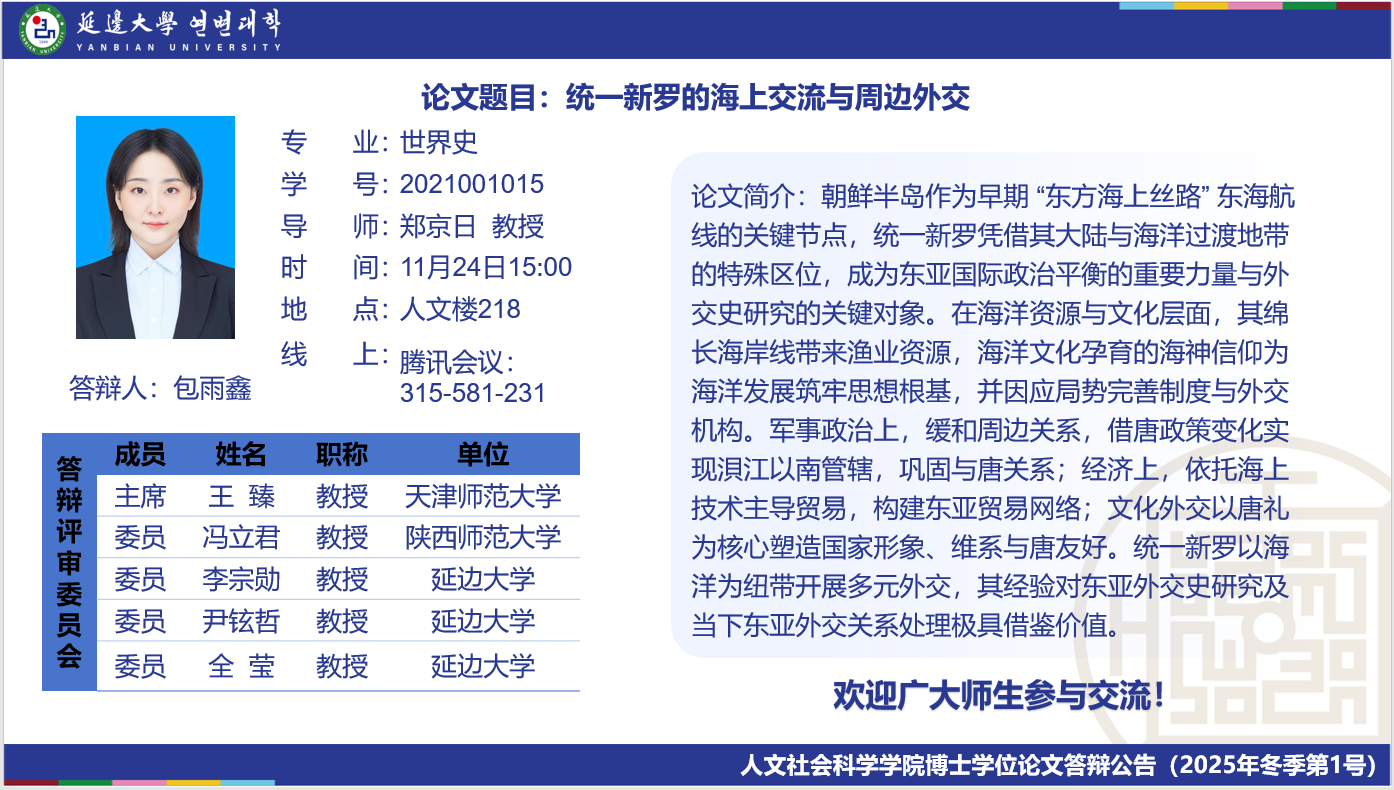
人文社会科学学院博士学位论文答辩公告(2025年冬季第1号)
2025年11月24日 09:47 点击:
上一条:
人文社会科学学院博士学位论文答辩公告(2025年...
下一条:
关于召开学院党委理论学习中心组(扩大)会议的通知
【关闭】